Open Access

Fig. 3

Fig. 3 Refer to the following caption and surrounding text.

Download original image

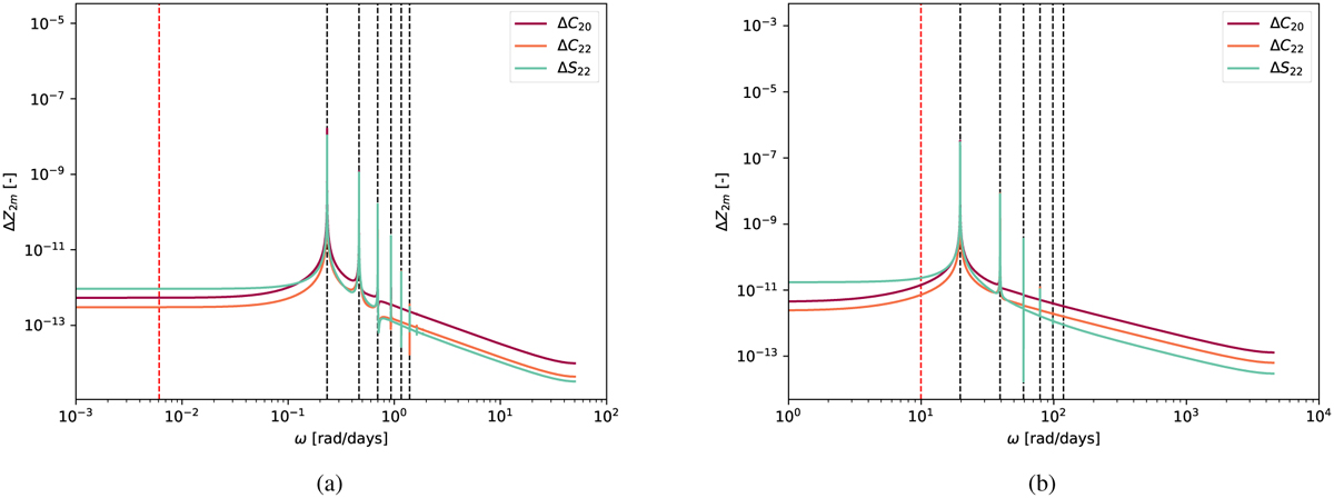
Fourier transform of the propagated gravity field coefficient variations (panel a: Moon ; panel b: Phobos). The dashed vertical black lines indicate the mean motion frequency and higher harmonics, while the dashed red line delineates the normal mode frequency.

Current usage metrics show cumulative count of Article Views (full-text article views including HTML views, PDF and ePub downloads, according to the available data) and Abstracts Views on Vision4Press platform.

Data correspond to usage on the plateform after 2015. The current usage metrics is available 48-96 hours after online publication and is updated daily on week days.

Initial download of the metrics may take a while.