Open Access

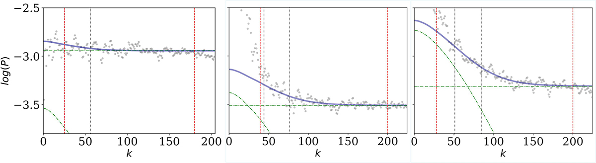
Fig. 7.

image

Download original image

Comparison of power spectra measured in an empty region (left panel), for a background galaxy (PGC 1174699, middle panel), and one of the dwarf galaxies in our sample (PGC 1165764, right panel). The colors, points and line styles are the same as in Fig. 4 (middle low panel).

Current usage metrics show cumulative count of Article Views (full-text article views including HTML views, PDF and ePub downloads, according to the available data) and Abstracts Views on Vision4Press platform.

Data correspond to usage on the plateform after 2015. The current usage metrics is available 48-96 hours after online publication and is updated daily on week days.

Initial download of the metrics may take a while.