Open Access

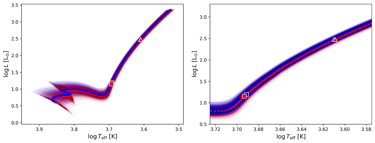
Fig. 5.

image

Download original image

HRD for BD+20 5391. Component A is marked in red and component B in blue. The squares denote the parameters derived from the SED and spectral fitting, while triangles indicate the onset of RLOF. The best-fit MIST evolutionary tracks are represented by discrete dots extending from the zero-age main sequence to the tip of the RGB. To visualise the uncertainties, we also show a random subset of tracks from our MCMC calculation.

Current usage metrics show cumulative count of Article Views (full-text article views including HTML views, PDF and ePub downloads, according to the available data) and Abstracts Views on Vision4Press platform.

Data correspond to usage on the plateform after 2015. The current usage metrics is available 48-96 hours after online publication and is updated daily on week days.

Initial download of the metrics may take a while.